太阳城澳门

太阳城澳门(中国)官方网站

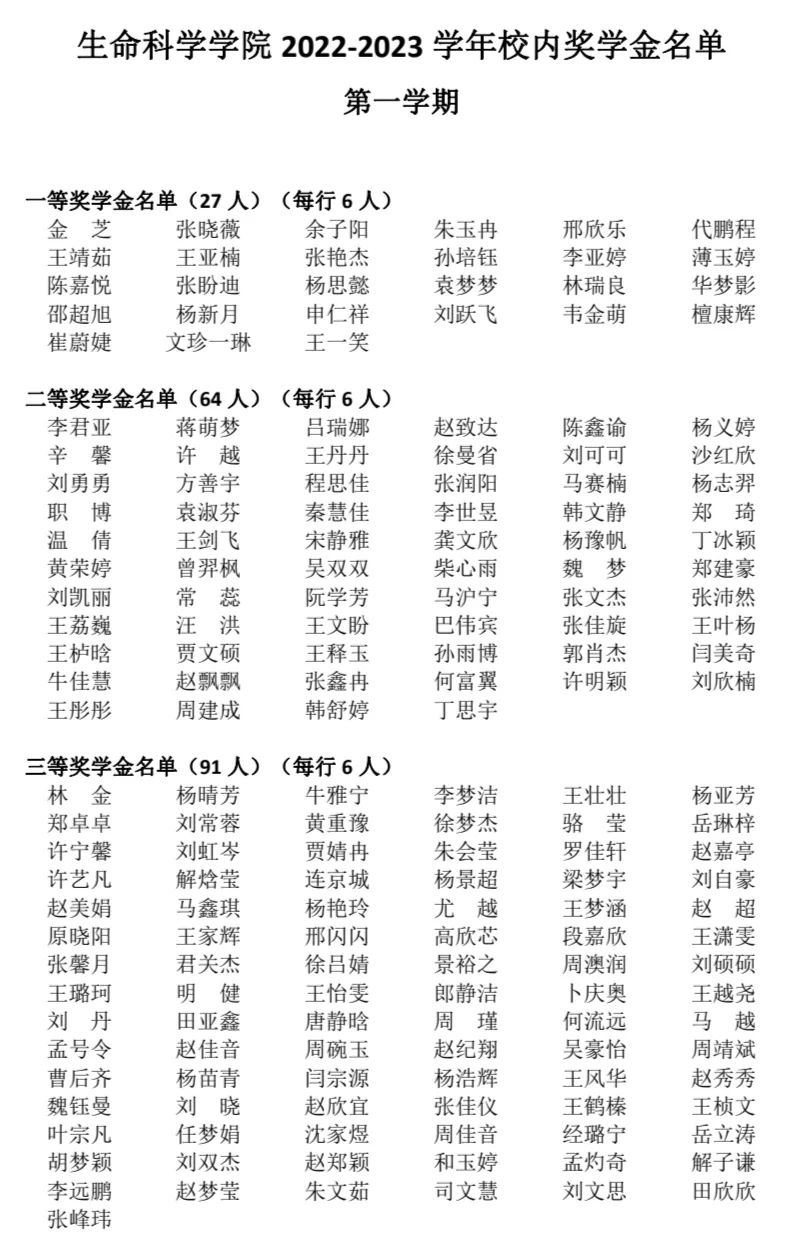
太阳城澳门(中国)官方网站 2022-2023 学年校内奖学金名单公示

时间:2023-09-20 点击数:

根据《河南科技学院学生奖学金评定办法(修订)(2019)141号》,结合太阳城澳门(中国)官方网站 实际情况,本着公平、公正、公开的原则,以学生德、智、体、美、劳综合积分排名为主要依据,评选出太阳城澳门(中国)官方网站 2022—2023学年校内奖学金名单,现将拟定名单公示如下:

公示期为2023年9月19日至2023年9月21日。如对结果有任何疑问,请咨询团委电话0373-3040812。

上一条:太阳城澳门(中国)官方网站 2023年度家庭经济困难认定结果公示
下一条:生命科技学院2023年硕士研究生招生调剂拟录取名单(生物学、学科教学-生物、农艺与种业-非全日制)

多彩生科

CopyRights © 2022  太阳城澳门(中国)官方网站 地址:河南省新乡市华兰大道东段 邮编:453003